Instance Verification Kit (IVK)

spin lock @ [65590+37+/linux-3.19-rc1/drivers/usb/host/oxu210hp-hcd.c]
Instance Signature: lock

The Matching Pair Graph:


Function Name
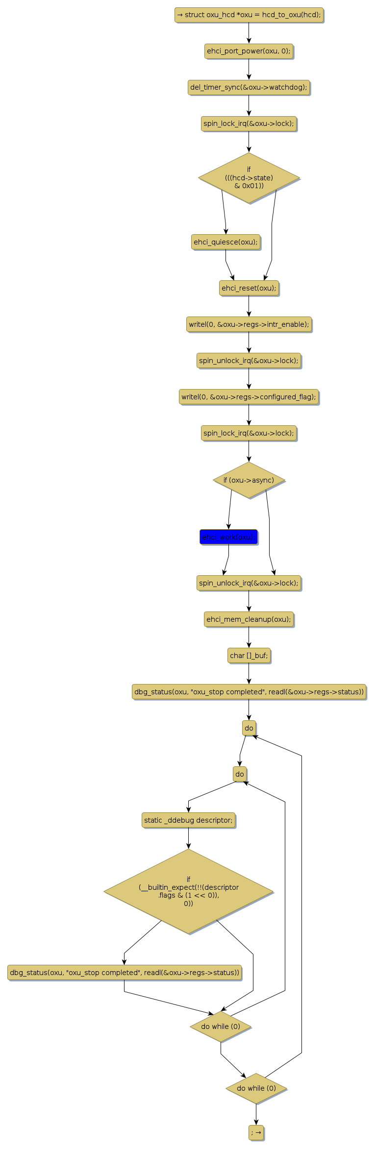
Control Flow Graph (CFG)
Events Flow Graph (EFG)
Source Correspondence
ehci_urb_done [23444+13+/linux-3.19-rc1/drivers/usb/host/oxu210hp-hcd.c]
ehci_work [61037+9+/linux-3.19-rc1/drivers/usb/host/oxu210hp-hcd.c]
oxu210_hcd_irq [62554+14+/linux-3.19-rc1/drivers/usb/host/oxu210hp-hcd.c]
oxu_bus_suspend [88998+15+/linux-3.19-rc1/drivers/usb/host/oxu210hp-hcd.c]
oxu_stop [71321+8+/linux-3.19-rc1/drivers/usb/host/oxu210hp-hcd.c]
oxu_urb_dequeue [76144+15+/linux-3.19-rc1/drivers/usb/host/oxu210hp-hcd.c]
oxu_watchdog [65481+12+/linux-3.19-rc1/drivers/usb/host/oxu210hp-hcd.c]
qh_completions [25116+14+/linux-3.19-rc1/drivers/usb/host/oxu210hp-hcd.c]
scan_async [45432+10+/linux-3.19-rc1/drivers/usb/host/oxu210hp-hcd.c]
scan_periodic [57739+13+/linux-3.19-rc1/drivers/usb/host/oxu210hp-hcd.c]